ニュースの要点
厚生労働省は2月27日、「最近の調剤医療費(電算処理分)の動向令和7年度10月号」を公表した。
目次
概要
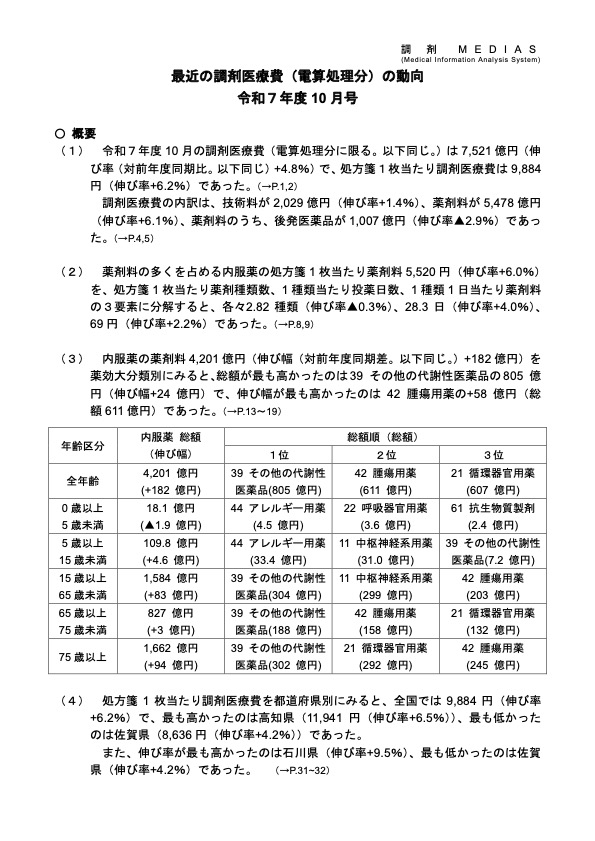
- 令和7年度10月の調剤医療費は7,521億円(伸び率(対前年度同期比)+4.8%)で、処方箋1枚当たり調剤医療費は9,884円(伸び率+6.2%)であった。
調剤医療費の内訳は、技術料が2,029億円(伸び率+1.4%)、薬剤料が5,478億円(伸び率+6.1%)、薬剤料のうち、後発医薬品が1,007億円(伸び率▲2.9%)であった。 - 薬剤料の多くを占める内服薬の処方箋1枚当たり薬剤料5,520円(伸び率+6.0%)を、処方箋1枚当たり薬剤種類数、1種類当たり投薬日数、1種類1日当たり薬剤料の3要素に分解すると、各々2.82 種類(伸び率▲0.3%)、28.3 日(伸び率+4.0%)、69 円(伸び率+2.2%)であった。
- 内服薬の薬剤料4,201億円(伸び幅(対前年度同期差。以下同じ。)+182億円)を薬効大分類別にみると、総額が最も高かったのはその他の代謝性医薬品の805 億円(伸び幅+24 億円)で、伸び幅が最も高かったのは腫瘍用薬の+58 億円(総額611億円)であった。
- 処方箋1枚当たり調剤医療費を都道府県別にみると、全国では9,884 円(伸び率+6.2%)で、最も高かったのは高知県(11,941 円(伸び率+6.5%))、最も低かったのは佐賀県(8,636円(伸び率+4.2%))であった。 また、伸び率が最も高かったのは石川県(伸び率+9.5%)、最も低かったのは佐賀県(伸び率+4.2%)であった。





