ニュースの要点
厚生労働省は11月28日、「最近の調剤医療費(電算処理分)の動向令和7年度7月号」を公表した。
目次
概要
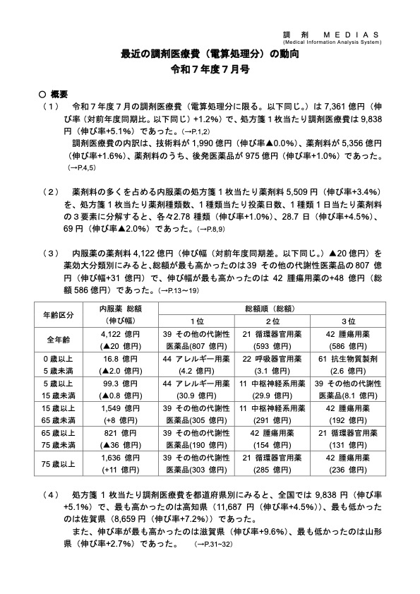
- 令和7年度7月の調剤医療費は7,361億円(伸び率(対前年度同期比。)+1.2%)で、処方箋1枚当たり調剤医療費は9,838円(伸び率+5.1%)であった。
調剤医療費の内訳は、技術料が1,990億円(伸び率▲0.0%)、薬剤料が5,356億円(伸び率+1.6%)、薬剤料のうち、後発医薬品が975億円(伸び率+1.0%)であった。 - 薬剤料の多くを占める内服薬の処方箋1枚当たり薬剤料5,509円(伸び率3.4%)を、処方箋1枚当たり薬剤種類数、1種類当たり投薬日数、1種類1日当たり薬剤料の3要素に分解すると、各々2.78 種類(伸び率+1.0%)、28.7 日(伸び率+4.5%)、69 円(伸び率▲2.0%)であった。
- 内服薬の薬剤料4,122億円(伸び幅(対前年度同期差。)▲20億円)を薬効大分類別にみると、総額が最も高かったのは39 その他の代謝性医薬品の807 億円(伸び幅+31 億円)で、伸び幅が最も高かったのは 42 腫瘍用薬の+48 億円(総額586億円)であった。
- 処方箋1枚当たり調剤医療費を都道府県別にみると、全国では9,838 円(伸び率+5.1%)で、最も高かったのは高知県(11,687 円(伸び率+4.5%))、最も低かったのは佐賀県(8,659円(伸び率+7.2%))であった。 また、伸び率が最も高かったのは滋賀県(伸び率+9.6%)、最も低かったのは山形県(伸び率+2.7%)であった。



(https://www.mhlw.go.jp/topics/medias/c-med/2025/07/dl/gaiyou.pdf)


