ニュースの要点
3月19日に第211回社会保障審議会・医療保険部会が以下の議題にて開催された。
目次
議題
健康保険法等の一部を改正する法律案について(報告)
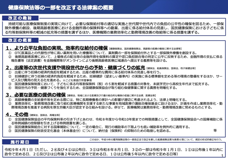
健康保険法等の一部を改正する法律案の概要
- より公平な負担の実現、効率的な給付の確保
- 一部保険外療養の創設
- 後期高齢者医療制度における金融所得の勘案について
- 出産等の次世代支援や現役世代からの予防・健康づくりの拡充
- 妊娠・出産に対する支援の強化
(妊婦健診における経済的負担の軽減【こども家庭庁所管事項】) - 国民健康保険制度改革の推進
- 妊娠・出産に対する支援の強化
- 必要な医療の提供の確保
- 高額療養費制度の考慮事項の明確化
- 医療機関の業務効率化・勤務環境改善への支援
- その他
- 協会けんぽにおける保健事業の推進及び国庫補助に係る特例減額









薬剤師オンライン


健康保険法等の一部を改正する法律案について②(広報について)【厚労省社会保障審議会】 | 薬剤師オンライ…
ニュースの要点 3月19日に第211回社会保障審議会・医療保険部会が以下の議題にて開催された。 医療保険制度改革に関する広報について ・今回の医療保険制度改革のポイント …

