ニュースの要点
厚生労働省は1月30日、「最近の調剤医療費(電算処理分)の動向令和7年度7月号」を公表した。
目次
概要
- 令和7年度9月の調剤医療費(電算処理分に限る。以下同じ。)は7,179億円(伸び率(対前年度同期比。以下同じ)+7.4%)で、処方箋1枚当たり調剤医療費は9,937円(伸び率+4.8%)であった。
調剤医療費の内訳は、技術料が1,929億円(伸び率+6.2%)、薬剤料が5,235億円(伸び率+7.9%)、薬剤料のうち、後発医薬品が948億円(伸び率+4.6%)であった。 - 薬剤料の多くを占める内服薬の処方箋1枚当たり薬剤料5,579円(伸び率+4.1%)を、処方箋1枚当たり薬剤種類数、1種類当たり投薬日数、1種類1日当たり薬剤料の3要素に分解すると、各々2.79 種類(伸び率+0.0%)、28.6 日(伸び率+3.0%)、70 円(伸び率+1.1%)であった。
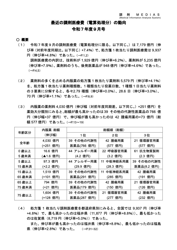
- 内服薬の薬剤料4,030億円(伸び幅+251億円)を薬効大分類別にみると、総額が最も高かったのはその他の代謝性医薬品の766 億円(伸び幅+37 億円)で、伸び幅が最も高かったのは腫瘍用薬の+73 億円(総額577億円)であった。
- 処方箋1枚当たり調剤医療費を都道府県別にみると、全国では9,937 円(伸び率+4.8%)で、最も高かったのは福井県(11,877 円(伸び率+8.8%))、最も低かったのは佐賀県(8,719円(伸び率+5.0%))であった。
また、伸び率が最も高かったのは福井県(伸び率+8.8%)、最も低かったのは福島県(伸び率+2.8%)であった。



(https://www.mhlw.go.jp/topics/medias/c-med/2025/09/dl/gaiyou.pdf)


